Connect/MP Connect/Web

z/OS, z/Linux, Linux x86, Windows, macOS

Legacy Modernization, Simplified.

CGI Integration for Seamless Mainframe Modernization

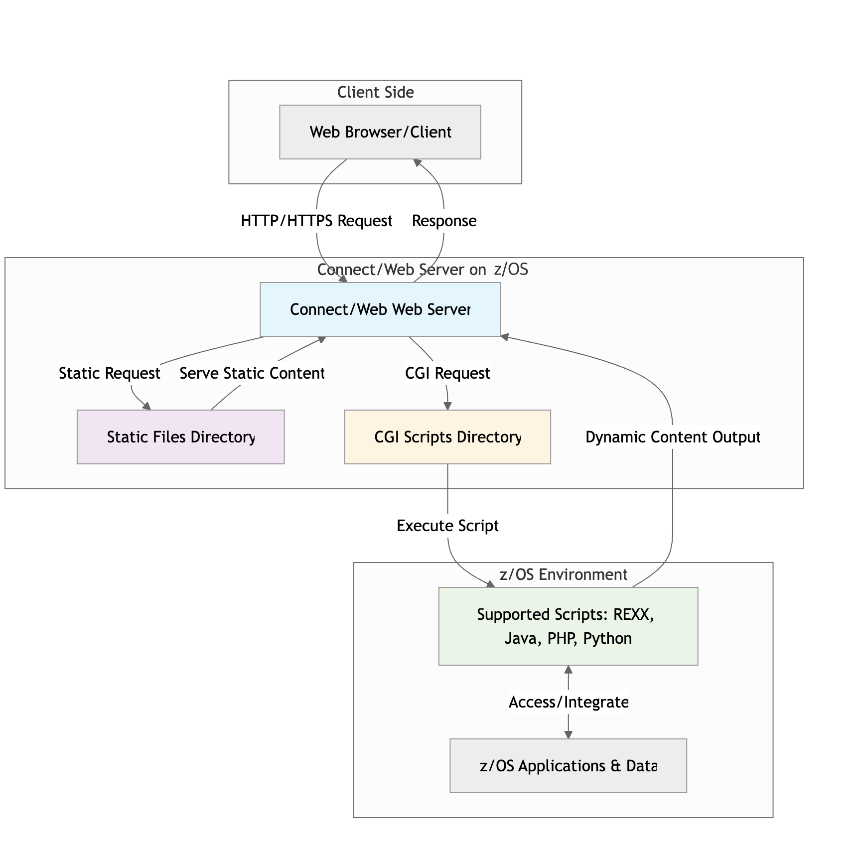
Connect/Web is a web server that streamlines mainframe modernization by enabling direct HTTP/HTTPS communication with z/OS applications and data via the Common Gateway Interface (CGI). It bridges legacy systems with modern web applications - without the need for complex middleware - allowing organizations to easily expose existing mainframe functionality to web and cloud environments.

Out-of-the-Box Support for Classic and Modern Scripting Languages

Connect/Web empowers developers with out-of-the-box support for both classic mainframe scripting languages like REXX and modern languages like Java, PHP, and Python, enabling rapid development and deployment of scripts without complex configurations or dependencies.

Native z/OS Operation with Minimal Configuration

Connect/Web runs natively on z/OS, requiring minimal configuration and no external servers or third-party dependencies. Developers can deploy scripts by simply placing them in designated directories, streamlining setup and reducing operational overhead.

Expert In-House Development and Superior Support

Connect/Web is developed and supported by an in-house team with deep z/OS and web technology expertise, ensuring superior support and rapid adaptability to customer needs. Our dedicated specialists can provide tailored solutions, responsive assistance, and continuous product enhancements to meet evolving enterprise demands.

Resources

Connect/MP Connect/Web

z/OS, z/Linux, Linux x86, Windows, MacOS

Connect/MP Connect/Web

z/OS, z/Linux, Linux x86, Windows, MacOS

Features Overview

Native Execution on z/OS: Runs directly on the z/OS operating system without requiring additional virtualization or emulation layers, ensuring optimal performance and integration with mainframe resources.

CGI Integration Support: Provides seamless Common Gateway Interface (CGI) for executing dynamic content and scripts in response to web requests.

Out-of-the-Box Scripting Language Support: Supports classic and modern languages including REXX (native to z/OS), Java, PHP, and Python, allowing immediate development without custom configurations.

Simple Installation: Features a straightforward setup process with minimal configuration required to get the server up and running on z/OS V2R2 and later systems.

Security: AT-TLS HTTPS/SSL, proxy capabilities, and RACF integration for robust protection.

Eliminates Middleware: Operates directly where the data resides on the mainframe, reducing latency, simplifying architecture, and avoiding the need for intermediate software layers or off-mainframe processing.

Dynamic Web Page Serving: Enables serving of static files alongside dynamic content generated via CGI scripts, supporting web applications and user interactions.

Server-Side Includes (SSI) Support: Enables dynamic content generation within HTML pages using SSI directives, allowing inclusion of files, variables, and script outputs for flexible web page assembly.

Superior Technical Support for Legacy Modernization: Robust technical support for the product and with modernizing legacy applications, including guidance on integrating REXX and COBOL with modern web technologies, enabling seamless transitions to contemporary development practices on z/OS.

Many of the world's top mainframe installations are using Connect/MP every day to simplify and accelerate mainframe file exchange, across the Enterprise and beyond.

This site uses cookies. By continuing to browse our site you are agreeing to our use of cookies.